桥梁﹒纽带﹒汇集﹒分享
调研与报告

《2024-2025年中国百货零售业发展报告》全文发布 上

时间:2025-04-07 13:45

图片




本报告由中国百货商业协会、香港科技大学利丰供应链研究院共同撰写,并于2025年4月由双方联合发布。

报告显示,2024年百货零售业主要有五大特点。一是营业收入和净利润均呈现下降态势,企业面临盈利空间持续压缩的挑战;二是受财富效应减弱、出境游等因素影响,高端消费下滑明显;三是随着行业进入存量市场,降本增效成行业共识;四是随着消费需求分化,企业正通过多元调改寻求增长突破;五是消费复苏缓慢的大环境下,并购重组的案例增多,通过整合资源重塑行业竞争格局。

百货零售业面临的主要挑战,一是需求恢复不足,提振消费政策覆盖到的范围有限;二是企业有调改升级的需求,但面临投入产出不确定性的矛盾;三是电商持续影响下,企业进行全域融合面临困局;五是行业整体在同质化竞争环境下,企业寻求差异化难的困境;五是自营业务作为提升商品力的重要途径面临诸多瓶颈;六是数字化转型与投入难以平衡。

为有效应对市场挑战,百货零售企业纷纷进行转型升级,并呈现五大趋势。一是2025年将会迎来更多项目的调改升级,面向代际消费的调改持续深入;二是百货零售企业与品牌建立更紧密的合作,实现“互助成长,生态共赢”;三是场景化和体验式的消费不断发展,将促进商场的品质提升;四是数字化及AI的深入应用将驱动企业运营效率不断提升;五是绿色消费逐渐成为新的消费趋势,商场将注入更多绿色元素。

报告认为,在百货调改升级中,存在只注重“表”而忽略“里”的情况,有的商场花重金改造中庭,增加大屏,花费了大量的金钱,却忽略了品牌和运营的提升。形象是“表”,运营是“里”,徒有其表,不如表里兼修,方为长久之计。

除了企业内部的精细化管理、降本增效、全域运营,国家政策对行业发展起到至关重要的作用。国家提出,要实施更加积极的财政政策,适度宽松的货币政策。在相关政策的推动下,我们有理由相信,中国零售业将迎来更加广阔的发展空间,为满足消费者物质文化需求、为经济高质量发展做出积极贡献。




1
 零售业发展整体情况

1.1 宏观经济情况

2024年我国经济呈现稳健发展态势,初步核算全年国内生产总值(GDP)达1349084亿元,按不变价格计算较上年同比增长5.0%,城乡发展协同性持续增强。从季度运行趋势看,一季度以5.3%的增速开局,二、三季度分别实现4.7%和4.6%的增长,四季度增速回升至5.4%。

全国居民人均可支配收入升至41314元,名义增长5.3%,城乡收入差距进一步收窄。其中城镇居民人均可支配收入54188元,增长4.6%;农村居民收入23119元增长6.6%,增幅超过城镇2个百分点。

全国居民人均消费支出28227元,增长5.3%。其中,城镇居民消费支出34557元,增长4.7%;农村人均支出以6.1%的增速达到19280元,显示出消费下沉特征。

同时,消费呈现结构性差异。基本生活方面,食品烟酒支出8411元,增长5.4%,占比29.8%,是居民的最大支出项。居住支出6263元,增长2.8%,占22.2%。基础保障性支出保持稳健,医疗保健支出2547元,增长3.6%;衣着支出1521元,增长2.8%。新兴消费引领增长,其他用品及服务类支出增长10.8%,一些个性化、品质化消费成为新的增长动力。交通通信支出3976元,增长8.9%;教育文化娱乐支出3189元,增长9.8%,反映居民对出行便利和素质提升的强劲需求(图1-1)。

图片

1.2 零售发展概况

1.2.1 整体增长动能不足

2024年社会消费品零售总额为487895亿元,比上年增长3.5%。其中,除汽车以外的消费品零售额437581亿元,同比增长3.8%(图1-2)。

图片

按经营单位所在地分,城镇消费品零售额421166亿元,比上年增长3.4%;乡村消费品零售额66729亿元,增长4.3%。

按消费类型分,商品零售额432177亿元,比上年增长3.2%;餐饮收入55718亿元,增长5.3%,明显高于商品零售。

2024年社会消费品零售总额增幅低于2023年,也明显低于疫情前的水平,电商和餐饮增速也仅维持个位数增长,对整体的拉动作用较弱,居民消费能力和消费意愿不足仍是核心制约因素,增长动能仍显不足。

分业态看,2024年,限额以上零售业单位中便利店、专业店、超市零售额比上年分别增长4.7%、4.2%、2.7%;百货店、品牌专卖店零售额分别下降2.4%、0.4%(图1-3)。

图片

1.2.2 服务消费增长良好

随着我国经济由高速增长阶段转向高质量发展阶段,消费对经济发展的基础性作用日益增强。消费结构不断升级,消费形态逐渐由商品消费为主向商品和服务消费并重转变,近年来,服务消费供给提质扩容,消费场景多元拓展,消费体验更加丰富,服务消费需求持续释放。2024年,服务零售额比上年增长6.2%,比同期商品零售额增速高3个百分点。全国居民人均服务性消费支出比上年增长7.4%,占居民人均消费支出比重为46.1%,比上年上升0.9个百分点。

在旅游消费领域,随着人们生活水平的提高和消费观念的转变,旅游逐渐成为人们生活的一部分。国内旅游市场持续火爆,短途游、周边游以及长途游等各类旅游方式蓬勃发展。同时,随着我国扩大免签国家范围以及过境免签政策实施,入境旅游也在稳步增长,越来越多的外国游客到中国旅游,这不仅带动了旅游服务业的发展,还促进了相关产业如交通、餐饮、住宿、购物等的繁荣,为服务消费的增长注入了强大动力。

文化娱乐消费方面,电影、音乐、戏剧等文化产品和服务受到了消费者的热捧。线上文化娱乐消费也随着互联网的发展而迅速崛起,视频平台的会员订阅量不断增长,各类数字音乐、在线阅读等服务的用户规模也在持续扩大,为服务消费增长提供了新的增长点。

从宏观数据来看,服务消费增长良好,在整体消费中的占比也在持续提升,展现出强劲的活力和潜力,呈现出持续向好的发展趋势。

1.2.3 下沉市场消费崛起

2024年,消费市场呈现乡村好于城镇,下沉市场好于一、二线城市的现象。以北京和上海为例,2024年,北京市社会消费品零售总额同比下降2.7%,上海市同比下降3.1%。这一现象的背后,是多种因素的综合影响。从宏观经济环境来看,整体经济增速的放缓使得居民对未来经济状况和收入预期变得不确定,从而增强了预防性储蓄的倾向,抑制了消费支出。消费结构上看,高端消费市场遇到了瓶颈,部分消费者开始转向性价比更高的消费,对整体消费增长产生了影响。此外,随着市场竞争加剧,北京、上海的大型商场和实体零售店铺客流量减少,销售额也随之下滑。

与一、二线大城市消费增长放缓形成鲜明对比,下沉市场和乡村消费表现良好。2024年,中小城市的消费增长表现较为突出,如长三角地区的绍兴、嘉兴、扬州等,2024年社会消费品零售总额分别增长6.7%,5.3%、6.6%。这一现象背后,一方面是政策利好,国家和地方政府出台的一系列扩大内需、促进消费的政策,如消费品以旧换新等,极大激发了下沉市场的消费活力。另一方面,下沉市场居民的消费观念正在逐渐转变,他们开始追求品质化和多样化的商品和服务,消费结构不断升级。同时,一些城市依托自身产业基础和经济发展优势,形成了独特的消费增长模式,为消费增长提供了有力支撑。

乡村消费的增长好于城镇,2024年,乡村消费品零售额增长4.3%,高于城镇的3.4%。乡村消费的增长得益于多方面的因素。政府加大对农村基础设施建设和公共服务的投入,改善了农村消费环境,提升了消费的便利性和舒适度。此外,乡村地区商品和服务价格相对较低,能够满足不同层次的消费需求,这也为消费增长提供了空间。尤为重要的是,乡村居民对基本生活消费品和农业生产资料的需求较为稳定,受经济波动影响相对较小,消费增长具有较强的可持续性。

1.2.4 线上零售占比趋稳

2024年实物商品网上零售增长为6.5%,增速相比之前有所放缓,逐渐接近社会消费品零售总额的增幅。实物商品网上零售额占实物商品零售的比重为26.8%,低于2022年和2023年,呈现出线上占比趋于稳定的趋势(图1-4)。

图片

这一现象反映了线上流量红利趋近尾声。随着移动互联网的高速发展,线上购物的流量红利不断释放,为线上零售的快速发展提供了强大的动力。然而,目前线上零售市场的流量趋于饱和,新增用户数量减少,线上零售平台获取新用户的难度增加,电商平台的获客成本不断攀升,这导致线上零售的增长难度加大,其在社会消费品零售总额中的占比也难以进一步提升。

另一方面,此现象也反映了消费环境和消费者观念正在发生变化。随着经济下行压力加大,消费者的财务状况和消费信心受到一定程度影响,消费观念趋于理性,消费者更加注重商品品质和性价比,而不再仅仅追求线上购物的便利和低价。在当前的消费环境下,消费者希望购买到省钱、省时、省力同时兼具有品质、有趣味、有内容的商品和服务,这意味着线上零售单纯依靠价格优势来吸引消费者的策略吸引力逐渐下降,从而限制了线上零售的增长速度和市场份额的扩大。

此外,新兴零售业态的崛起也对线上零售市场产生了一定的分流作用。近年来,线下零食折扣店、仓储会员店等新兴零售业态以其独特的优势吸引了大量消费者,这些新兴业态在一定程度上满足了消费者的消费需求,吸引了一部分客流线下购买,使得线上零售的市场份额逐渐趋于稳定。

1.2.5 政策支持提振消费

2024年,国家大力实施提振消费专项行动,推出了一系列切实有效的政策措施。政策层面,消费品以旧换新活动大力开展,中央向地方安排1500亿元 特别国债资金用于支持地方实施以旧换新政策,带动汽车、家电等消费品销售额超1.3万亿元 。如汽车以旧换新就超过了680万辆,销售额达到了9200亿元;家电销售额也达到了2700亿元 ,极大地激发了消费者的购买热情,让消费市场迅速升温。财政货币政策也协同发力,总量上积极加力,财政政策运用闲置社会资源,提高名义赤字率,扩大支出规模,并且重点向中低收入群体和终端消费型企业倾斜;货币政策适度宽松,降低融资成本,鼓励消费信贷。

在财政货币政策的双重刺激下,消费市场的资金流动性增强,消费者有了更多的资金用于消费,进一步推动了消费市场的复苏。此外,同步完善收入分配制度,推动中低收入群体增收减负等举措,增强了居民的消费能力和意愿,为消费市场的持续发展提供了有力保障。

从商务部等部门相关的数据来看,提振消费政策效果显著,消费新增长点也持续涌现,“国风”、“国潮”等新消费概念不断涌现,社区集市等消费场景推陈出新,网上零售较为活跃,政策对新型消费模式的鼓励让消费市场充满活力。

2024年的提振消费政策为消费市场带来了春天,让消费市场活力涌动,也为未来消费市场的持续繁荣奠定了坚实基础,相信在持续的政策引导和支持下,消费市场将进一步复苏,为国家经济高质量发展注入源源不断的活力。




2
 百货零售业发展特点

2.1 营收净利双双下降

中国百货商业协会和香港科技大学利丰供应链研究院的联合调查显示(下称“调查”), 2024年,73%的样本企业销售额同比下滑,具体表现为:14%的企业小幅下降,降幅5%以内,25%的企业出现5%-10%的中度降幅,近三成(29%)企业下降了10%-20%,另有少数企业经营压力较大,降幅超过30%。实现正向增长的样本企业占比为24%,其中18%的样本企业增幅在5%以内,仅少数企业突破更高增长区间。另有4%的样本企业维持销售额同比持平(图2-1)。

图片

销售下滑的情况下,企业盈利承压。调查显示,2024年,72%的样本企业净利润同比下降,其中下降超过20%的企业占比22%,下降幅度在10%-20%之间的样本企业占比24%,降幅10%以内的占比为26%。只有22%的样本企业净利润实现正增长,但增幅集中在5%以内(图2-2)。

图片

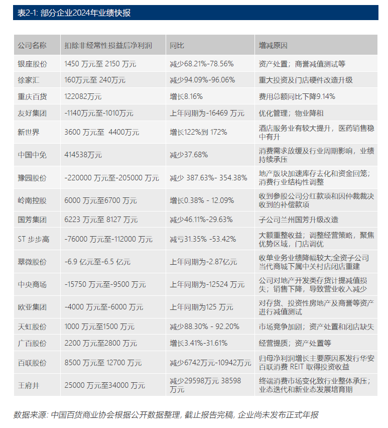
截止目前已发布2024年业绩快报的17家企业数据显示,扣除非经常性损益后净利润为负(亏损)的有6家,占比35%;盈利增加或者减亏的也是6家,占比35%。尽管绝大部分企业(65%)扣非净利润为正,但为正的企业中,有65%利润下降,有的降幅较大(表2-1),面临整体盈利空间持续压缩的挑战。

图片

企业营业收入和净利润下滑,核心问题可归结于客流与消费能力的下降。细分维度看,61%样本企业客流下降,其中25%的企业出现超过10%的下降,近四成(35%)企业降幅在10%以内;客流量增长的样本企业占比27%,增幅集中在10%以内;客流持平的企业占12%(图2-3)。

客单价同比增长的样本企业占比为20%,持平的样本企业占比为31%,同比下降的企业占比为47%(图2-4)。总体看,百货零售企业整体呈现疲弱态势。

图片

2.2 高端消费下滑明显

据贝恩公司2025年1月的报告,2024年中国奢侈品市场出现十三年以来最大滑坡,销售额同比锐减20%,市场规模回落至接近2020年水平,疫情后高速增长周期宣告终结。核心终端渠道同步承压,高端商场因奢侈品销售占比过高遭遇显著增速放缓,部分区域甚至出现负增长。

这一趋势与众多国际奢侈品公司财报一致。路威酩轩LVMH集团2024年财报显示,营业收入为847亿欧元,同比下跌2%,有机增长为1%;其中,除日本外的亚洲地区收入占比从2023年的31%降低至28%,有机收入降低11%。包括中国在内的亚洲地区(除日本)是LVMH最大的海外市场,2024年有机营收负增长,除了一季度6%的降幅外,其他三个季度的降幅都超过10%。

意大利奢侈品集团Zegna发布2024财报显示,集团全年收入同比增长2.2%至19.4亿欧元,但有机收入下滑1.9%,第四季度收入增长3.3%至5.89亿欧元。尽管核心品牌Zegna的直营零售渠道表现强劲,但中国市场收入同比大幅下降14.5%至5.09亿欧元,成为集团全球市场中唯一负增长区域。

历峰集团发布的2024/25财年第三财季业绩快报显示,截至2024年12月31日的三个月内,该公司在全球市场销售额按固定汇率计算同比增长10%至62亿欧元。其中,亚太地区以外的其他地区市场均实现销售额同比双位数增长。而亚太地区销售额同比下滑7%,主要受中国大陆、香港特区和澳门特区销售总额同比下跌18%的拖累。

随着经济不确定性增加,导致投资和就业市场不稳定,财富效应减弱,消费者对未来预期不乐观,收入和资产预期变化使高收入群体转向保守消费,更倾向于储蓄,以应对潜在的经济风险,高端消费受到较大影响。另一方面,出境游回暖以及汇率利好的推动,也使得中国部分消费者的奢侈品消费外流,较高比例的奢侈品消费转移到境外,尤其是亚太地区和欧洲,这也加剧了国内高端消费市场的萎缩。

2.3 降本增效行业共识

存量市场下,企业很难再通过外延扩张中获得增长,更多地转向内部挖潜增效,提升管理效率,降低经营成本。以往的经营重点放在渠道建设上,包括新开店、建立全渠道体系,拉新引流等。当前,新渠道的建立难有更大突破,各类营销也处于常态化,因此,企业的管理重心必然后移,在人力效率提升与组织变革、供应链管理与流程优化、能耗管理与空间重构,深度品牌联营等方面着力,降本增效。

而降本增效也成为很多企业年报的高频词汇,已成为行业共识,如天虹在2024半年报中提到,公司持续优化成本费用结构,健全成本费用全面预算管理机制,继续推进降本控费“拧毛巾”专项计划。

重庆百货也提到将持续降低成本,提升运营效率,一是积极推进业财一体化管理,加强经营现金流管控,强化资金收支、债权清收和存货管理,优化流程,加强对一线业务的指导,提升效率和经营质量。二是组织优化全覆盖,人工成本总量、存量同比均减少。三是推进各层级组织架构及用工结构调整,提升灵活用工占比等。同时推行极简工作方式,强化价值创造和基于“人人一张价值创造表”体系,鼓励共创共担共享,激发团队内生活力,打造合伙共创的“自驱型”组织,全力提升组织效能。通过持续性组织变革、市场化激励考核、人才内培,外引和员工数智化技能提升,提高组织效能和内生活力,并转化成积极的生产力。

欧亚集团通过管理提效。公司全员行动,过好紧日子,算好精细账,把 好节约关,实施“降成本、降费用、降损耗”的“三降”工作,提质增效。 遵循能修尽修,能用尽用的原则,强化修旧利废,加强了成本管理与预算 管理,确保每笔支出都用在“刀刃上”,管理上“毫厘”必争,效益中“锱铢”必较,把企业精神中的“勤俭善持”进一步夯实,精细化管理再上新台阶。

降本增效最直接的体现在企业自有员工数的减少上。调查显示,55%的样本企业2024年的自有员工人数同比下降,39%的样本企业维持不变,仅6%的样本企业员工人数有所增长。员工人数的减少,一方面是企业面临越来越大的经营压力所致,另一方面是主动进行内部提质增效(图2-5)。

图片

2.4 多元迭代调改突破

在消费需求分化、竞争加剧的当下,百货零售企业正通过多维调改重塑商业。从实体空间、业态组合、商品品类与战略定位等领域的系统性升级,推动百货零售业加速从传统卖场转型。

调查显示,2024年,66%的企业表示调改升级事件同比增多了。消费趋势倒逼调改,百货业态进入多元迭代新周期(图2-6)。

图片

众多企业通过战略转型适应消费需求的结构性变化。国芳集团在2024年4月公布投资建设兰州国芳百货购物广场主楼升级改造工程项目,围绕创新第三代“超级百货”商业定位与战略来开展实施,局部开放的场景已赢得了众多消费者和业界同行的广泛赞誉,未来将有助于公司持续提升市场占有率与核心竞争力。

双安商场2024年9月启动逐层改造,以服务周边5公里范围内的社区为目标,从空间场景、业态结构、品类品牌布局革新,全力打造创新市集、社区活动中心等社交集结地,是一场从传统百货转型品质生活方式体验场的改造,“外立面”“室内空间”改造同步进行,构建全新的生活体验空间。3-5层通过内容孵化,打造全新会员中心、创新市集、社区活动中心等社交集结地,进一步为客人带来松弛、鲜活、烟火气的精致生活体验。

杭州大厦借31周年庆之际,经过长达4个月的外部环境焕新改造,广场和外立面有了大刀阔斧的焕新,以全新面貌亮相庆祝活动。改造后的杭州大厦AB座外广场和通道,变身全新的“T”字街区,成为未来世界级时尚活动或国际顶奢品牌全球首秀的场所。楼宇之间的通道及其前后区域也进行了大幅度调整,原来的停车区域统一规划为步行街区,添上水景、艺术装置等景观,为武林广场商圈带来新活力。品牌上,已有多家国内外知名品牌入驻,其中有多个品牌是首次落户中国。此次改造,商业与艺术文化、旅游相融合,为消费者输出多元化内容和情绪价值。

百联集团以二次元为突破口,对悠迈生活广场进行更新升级。2024年12月以“百联ZX造趣场”正式亮相,成为上海市最大的二次元商业地标。作为百联ZX产品线的第二座项目,百联ZX造趣场定位为“国内首家二次元生活方式聚集地”,以二次元、泛二次元、潮流青年三大人群为主力客群,打造北上海泛次元生活的商业地标。规划了包括主题餐饮空间、共创多功能空间、游戏体验空间在内的多个场景。而在业态方面,百联ZX造趣场会在衍生品零售的基础上,引入更多种类的业态,提升优化消费者的游逛体验。

2024年是商业调改的大年,多家零售商都在进行不同层面的调改,有的是形象升级、有的是内容更新,有的是业态转型,有的是兼而有之,呈现多元化特征。

2.5 并购增多资产优化

2024年,零售行业在消费复苏乏力、成本持续上升的多重压力下,寻求通过并购重组重塑竞争格局,发生了多起资本并购案例。

3月7日,重庆百货发布《关于吸收合并重庆商社(集团)有限公司暨关联交易事项涉及的股份发行登记及重庆商社(集团)有限公司持股注销的公告》,向重庆渝富资本运营集团有限公司、天津滨海新区物美津融商贸有限公司、深圳嘉璟智慧零售有限责任公司、重庆商社慧隆企业管理咨询合伙企业(有限合伙)、重庆商社慧兴企业管理咨询合伙企业(有限合伙)发行股份吸收合并重庆商社,同时将重庆商社持有的重庆百货股份予以注销。

9月28日,北京华联商厦股份有限公司发布《关于收购美好生活股权暨关联交易的进展公告》,以自有资金19,243.94万元人民币收购北京华联(SKP)百货有限公司持有的北京华联美好生活百货有限公司100%的股权,并已向北京SKP支付全部股权转让款,标的股权已交割完毕,收购股权事宜已全部完成。

12月11日,友阿股份发布《关于披露发行股份及支付现金购买资产并募集配套资金暨关联交易预案的一般风险提示暨公司股票复牌的提示性公告》,计划以发行股份及支付现金方式购买深圳尚阳通科技股份有限公司100%股权,同时募集配套资金。尚阳通科技成立于2014年,专注高端半导体功率器件芯片的研发设计,深度聚焦工业级、车规级先进功率器件芯片的研发、制造与销售。

12月17日,阿里巴巴发布公告称,其与另一名少数股东同意将银泰100%的股权以74亿元人民币的价格出售给雅戈尔集团和银泰管理团队成员。阿里巴巴曾持有银泰约99%的股权。2025年2月17日国家市场管理总局披露2月5日至2月9日无条件批准经营者集中案件,其中,雅戈尔集团(宁波)有限公司与杭州臻颐商业管理有限公司等经营者收购银泰商业(集团)有限公司的股权案获批,雅戈尔正式接手银泰。

零售行业的并购增多是全球性的趋势,贝恩近期发布的《2025年全球报告》提到,尽管监管政策收紧,2024年零售行业并购交易额和交易量仍有所回升。


【返回列表页】
加入协会
意见反馈
品牌资源
服务商
版权所有:中国百货商业协会 技术支持:南京深度联结人工智能科技有限公司    京ICP备05018200号