桥梁﹒纽带﹒汇集﹒分享
协会动态

共赴新周期之约|第二十三届中国百货零售业年会暨商业创新峰会2026启幕

时间:2026-01-16 09:50

2026进入“十五五规划”开局之年,行业立于新一轮跨越的历史起点,在此时代关口,“第二十三届中国百货零售业年会暨商业创新峰会”承载非凡使命,彰显独特价值。在提振消费政策与消费市场需求的双轮驱动下,未来商业图景如何绘就?消费新势力如何生长?零售行业如何破局而立、韧性增长?本届大会以“新周期、新趋势、新跨越”为主题,围绕优化供给结构、创新消费场景、壮大新型消费等关键议题,从政策解读、趋势洞察、理念升维、模式重构、生态链接与科技赋能等多维视角,展开全域深度交流。

届时,千余位国内外商界领袖与行业精英将齐聚一堂,思想碰撞、智慧共振,共同释放行业强音,为中国零售业穿越新周期、实现新跨越指明前行方向。

图片

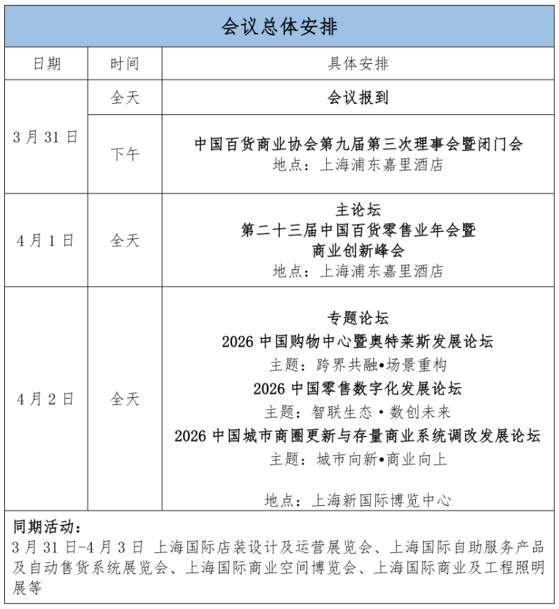
2026年4月1日  主论坛

主论坛以政策高度、数据深度、实践厚度三维发力,为行业发展筑牢决策基石。论坛将权威首发年度行业发展报告,以全域数据透视消费市场底层逻辑变化,精准捕捉新周期下行业趋势演进方向;深度解读国家提振消费、推动商业高质量发展的顶层设计与政策红利,明晰“十五五规划”期间零售行业的战略机遇与发展主线;邀请标杆企业掌舵人分享前沿创新实践,从供给侧改革到新型消费培育,从生态协同到模式重构,通过思想碰撞与智慧共振,为零售企业穿越新周期、实现韧性增长提供高价值决策依据。

2026年4月2日  专题论坛

2026中国购物中心暨奥特莱斯发展论坛

面对商业地产从 “规模扩张”转向 “存量深耕”的行业新常态,本论坛以跨界共融场景重构”为主题,直击购物中心、奥特莱斯两大核心业态发展热点。论坛聚焦商业空间重塑,商文旅娱融合、业态跨界整合创新路径,通过解析商业空间、环境场景打造逻辑、标杆案例分享,探讨如何通过场景升级,体验革新,资源联动,媒体运营,构建契合当前消费需求的商业生态;实现商业空间从物理载体价值引擎”的跃升。

2026中国零售数字化发展论坛

数字化已成为零售企业破局增长的核心驱动,本论坛紧扣智联生态•数创未来” 主题,聚焦AI、大数据等前沿科技在零售领域的落地应用,探讨如何通过技术赋能实现 “人货场”的全域重构;解析全渠道协同、私域精细化运营、即时零售等新模式的底层逻辑,分享数字化工具在提升供应链效率、优化用户体验、挖掘消费潜力等方面的创新实践,推动行业构建“智联生态”,共探“数创未来”。

2026中国城市商圈更新与存量商业系统调改发展论坛

立足城市更新与消费变革的双重背景,本论坛以 “城市向新商业向上”为主题,深度解析新周期下商圈发展的底层逻辑,从政策导向、消费需求、空间效能三维出发,探讨如何通过顶层定位重塑、业态生态重组、场景体验革新,店铺装饰设计,打造适配不同层级消费需求的特色商圈,聚焦存量商业调改全流程,提供可落地的方法指导和系统升级解决方案,引领商业在城市更新背景下激活空间价值,释放增长潜能,成为顺应时代消费潮流的都市商业新标杆。

图片


会议合作:高先生  13552228645(微信同号)

会议联系:史女士  18600906655(微信同号)





【返回列表页】
加入协会
意见反馈
品牌资源
服务商
版权所有:中国百货商业协会 技术支持:南京深度联结人工智能科技有限公司    京ICP备05018200号